

对于大多数建筑企业来说,2025是艰辛而漫长的,新签合同额距离目标尚有较大差距,施工产值、利润、应收账款等指标也不尽如人意。笔者看来,在当前和未来相当长的一段时间内,建筑行业的发展形势仍将“艰辛”,原因大致有三:
一是宏观大势使然。
世界经济和社会发展是有周期的、螺旋式上升的。而周期经济通常分为复苏、繁荣、衰退和萧条四个阶段。一般来说,学界将经济社会的发展周期分为短周期、中周期和长周期三种,具体如下:

当前,世界经济正处于康波周期尾声,也就是进入萧条期。这一阶段的典型特征就是在供给出清、去产能的同时,市场价格下降、利润下调,随着周期的进一步演化,供给出清进入尾声,行业集中度提高,供给与需求达到新的平衡(低点平衡)。由于经济周期的作用,叠加历史变迁、大国兴衰的政治周期、科技浪潮引领的技术周期,共同塑造了波涛汹涌、跌宕起伏的世界秩序,给宏观经济社会发展带来巨大的不确定性。


二是中国发展使然。
随着改革开放以来我国经济社会的快速发展,中国从一个传统的农业国迅速发展成为具有重要影响力的、规模最大、门类最全的工业国。当前,我国已经进入工业化的后期阶段,城镇化、工业化、国际化已经不再是中国经济发展的主要驱动力。未来中国经济社会发展的新动能将更多的是新型工业化、扩大内需、消费升级、区域协调发展、高水平对外开放、绿色低碳、新技术突破应用等内生因素。

三是行业规律使然。
树不可能长到天上去。同样,一个行业不可能持续数十年的高速发展。中国建筑行业从2000年起已经连续高速增长近20年,无论是建筑规模体量,还是建设技术水平,抑或是企业竞争实力,中国毫无疑问都是这个蓝星上最强的存在。然而,随着行业顶峰出现,未来必将逐步下行(实际上可能已经进入下行通道),建筑业“进入空气稀薄地带”,企业发展面临巨大挑战,客户在哪里、市场在哪里、企业的竞争力是什么、如何实现高质量发展等一系列问题困扰着每一位“建筑人”。


在我国建设行业发展的“黄金期”(大体可以认为是2000-2020年这20年),一些建设规模大、技术难度大、具有较好经济效益的项目已经建成(如铁公基、房建、市政等)。随着我国经济社会的发展,建筑行业的发展步入“攻坚期”,项目规模体量总体呈现下降趋势(当然也有一些大型、超大型项目),布局不那么集中,客户/业主的要求也更加丰富而有特色,如何在满足客户需求、提供有价值的产品/服务的同时,实现企业的盈利和发展,是每一个建筑企业都必须面对的问题。


建筑企业的商业追求
建筑企业归根结底还是一个商业组织,其核心是通过商业行为获利实现企业发展。商业的本质是利用企业的比较优势,通过市场上的价值交换获利。这种比较优势可能来自技术、可能来自资源、可能来自客户、可能来自其他方面,但其核心是以相对低的企业成本实现好的经营结果。因此,建筑企业需要基于企业成本管理的基础上,实现自己的商业价值,“拔最多的鹅毛”(企业获得价值和发展),“听最少的鹅叫”(企业的管理成本要低)。

那么,建筑企业的成本主要在哪里呢?一是项目建设成本,包括项目的人机材、管理费等。项目管理是建筑施工企业的核心价值所在。不同类型、不同专业的工程项目,其专业特色、管理特点、实施要点等各不相同。然而现实是项目延期拖期、材料超概、费用超支等现象相当普遍,一些企业甚至达到70%以上,项目过程管理和成本管控是建筑企业面临的重大问题。二是企业运营成本,主要包括企业管理人员费用、日常运营费用、财务费用等。


一般而言,建筑行业企业管理人员占比应该控制在20%左右,企业需要不断提升企业管理水平、降低运营成本。那么,企业如何实现基于成本管理的企业效益和发展呢?深耕是唯一选择建筑业的行业分化和区域分化已经十分明显,即使是同一个省份,不同城市其经济社会发展、产业结构特征、生态资源禀赋等各不相同,政府、企业和人民对城市建设和发展的需求也各有特点,企业拿着过去的那一套“拳法”已经很难适应新的市场需求。必须结合不同区域、不同专业、不同客户的真实需要,仔细分析区域经济社会发展特点,深入不同业务领域的客户诉求,以区域深耕、专业深耕实现高质量发展。


企业需要通过区域化经营充分发挥区位集聚优势,从而降低企业的运营成本,通过强化不同专业领域的业务能力(核心是项目管理)提高履约效率,从而实现项目建设成本的降低和可控,大力构建以区域化、专业化为特征的经营模式,是企业提升市场竞争力、实现高质量发展的不二选择。


那么,怎么才能实现区域深耕和行业深耕呢?
首先,必须深刻认识行业。我们要充分认识到中国建筑业已经发展到了“建设后时代”(建设的后期阶段),建筑领域没有所谓的“蓝海”市场这一残酷的现实。未来中国建筑行业发展速度将明显放缓、实物工程量必将逐步下降,市场竞争必将进一步加剧,要在这样一个残酷的“下行”时代实现企业的高质量发展,就必须深入研究企业所在区域经济社会发展的深层逻辑,深刻认知专业业务(特别是具有明显专业特色的工业建设领域)一些隐性的需求和知识,结合企业自身业务特征、资源禀赋、管理能力等,从企业战略层面选择适合企业发展的市场领域,提供满足业主客户需要、促进经济社会发展的产品。


其次,必须强化企业管理。建筑企业要善于发现客户需求、满足客户需求从而获得合理乃至超额回报。总的来说,建筑企业的管理主要包括:
(1)经营体系的建设,识别客户需求。
行业被动属性就决定了市场经营在建筑企业发展中的龙头作用。要切实加强经营管理体系建设,构建基于行业认知的、具有企业特色的、坚持区域/专业深耕的经营管理体系。良好的经营管理体系建设,特别是经营组织体系的设计、流程体系的建设和激励机制的设计,对于提升企业市场经营能力具有非常重要的作用。

(攀成德为某央企单位设计的经营管理体系)
(2)优化企业运营管理,满足客户需求。
企业在市场上的竞争归根结底是基于成本的综合实力之争。建筑企业要进一步优化企业各项管理(包括组织管理优化、业务流程优化、人力资源管理优化等),只有不断的提升管理效率、提高管理效果、降低经营成本,才能不断强化企业的市场竞争力,更好满足客户需求。

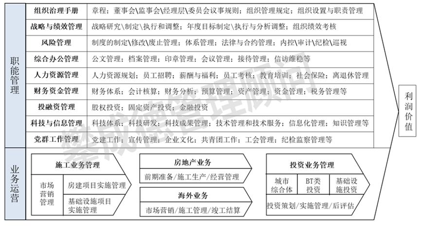
(攀成德为某建筑企业构建的标准化管理体系框架)
(3)构建企业“护城河”,保障获得回报。
企业要构建基于组织能力的“护城河”,主要包括核心人才的培养、核心资源的获取,以及组织能力的建设等。组织能力建设是“在阳光灿烂的时候修屋顶”,这是一个长周期的事情,一般需要两年、三年,乃至更长的时间才会有真正的价值产出,不仅需要认知到位,更需要的是企业对发展的定力与决心。
愿所有的建筑企业都能够坚定信心、直面困难,强化管理,勇创佳绩。


文章来源于网络,如有不妥,可联系删除